rnjcurtis(at)charter.net Guest
|
Posted: Wed Sep 16, 2015 10:58 am Post subject: AeroElectric-List: Low resistance measurement |
|
|
The LM337 being a negative regulator, can this circuit be used by reversing the battery polarity, or there other issues?
Roger
From: nuckolls.bob(at)aeroelectric.com (nuckolls.bob(at)aeroelectric.com)
Sent: ‎Wednesday‎, ‎September‎ ‎16‎, ‎2015 ‎2‎:‎29‎ ‎PM
To: aeroelectric-list(at)matronics.com (aeroelectric-list(at)matronics.com)
At 12:38 PM 9/16/2015, you wrote:
| Quote: | Bob,
I am interested in constructing a low resistance measurement adaptor. I have a LM337. Can I use this device, in place of the LM317, with a small modification to your schematic?
Roger
|
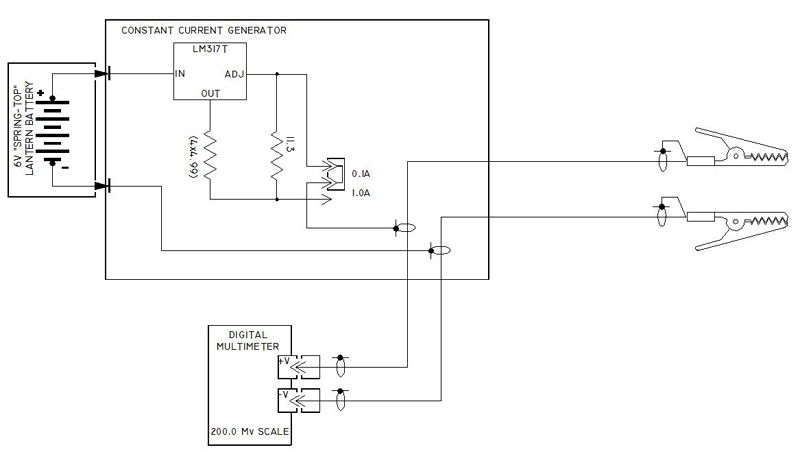
Sure, any of the 3-terminal, adjustable regulators
can be adapted to this service. Here's the schematic
for the AEC9008-3 adapter
[img]cid:7.1.0.9.0.20150916132723.0609fe38(at)aeroelectric.com.0[/img]
If you choose to include the 1.0 Amp excitation
option, be aware that the regulator chip warms
up rapidly. Make QUICK measurements or include
appropriate heat sink. 0.1A measurements
require no heat-sink.
Bob . . .
| | - The Matronics AeroElectric-List Email Forum - | | | Use the List Feature Navigator to browse the many List utilities available such as the Email Subscriptions page, Archive Search & Download, 7-Day Browse, Chat, FAQ, Photoshare, and much more:
http://www.matronics.com/Navigator?AeroElectric-List |
|
| Description: |
|
| Filesize: |
65.67 KB |
| Viewed: |
973 Time(s) |

|
|
|