 |
Matronics Email Lists Web Forum Interface to the Matronics Email Lists
|
| View previous topic :: View next topic |
| Author |
Message |
andymeyer
Joined: 31 Mar 2015 Posts: 54 Location: SW MI
|
Posted: Thu Apr 02, 2015 5:45 am Post subject: Dimmers driving displays... |
|
|
I have a single dimmer that drives my post lights and two new displays (an EI CGR-30P and a Aerospace Logic fuel gauge. Both units dim nicely with the dimmer, but during the day when I turn the dimmer off, both devices go to full dim. Is there a simple circuit that can sense low voltage (below anywhere from 4 to .5 volts) and switch an output to 12 volts. The panel lights would remain as connected to the dimmer, the two instruments would be connected via this circuit allowing them to go to full bright when the dimmer is off.
I anticipate a simple 4 wire device (12V, ground, dimmer in, instrument dimmer out) and a transistor or two and a couple of resistors...
How are others solving this problem? I am trying to avoid having 17 dimmer controls.
Thoughts?
Andy
| | - The Matronics AeroElectric-List Email Forum - | | | Use the List Feature Navigator to browse the many List utilities available such as the Email Subscriptions page, Archive Search & Download, 7-Day Browse, Chat, FAQ, Photoshare, and much more:
http://www.matronics.com/Navigator?AeroElectric-List |
|
|
|
| Back to top |
|
 |
matronics.list(at)gmail.c Guest
|
Posted: Thu Apr 02, 2015 7:26 am Post subject: Dimmers driving displays... |
|
|
I had a similar issue. I used a simp,e approach. I took a wire off the switched side of the switch that drove the dimmer and ran that to the coil of a 12v SPDT relay. The common contact on the relay was connected to the instruments. The NC contact was connected to 12v power and the NO contact was connected to the dimmer output. When the dimmer is energized, the instruments lighting circuit is supplied by the dimmer but when powers removed from the input to the dimmer, the relay opens and the instruments lighting circuit gets 12v. I did this for the LCD backlighting of several of my EI instruments.
John Snapp
+1.303.810.0600
( excuse the typos. This email was sent from a mobile device!)
| Quote: | On Apr 2, 2015, at 6:45 AM, andymeyer <ameyer(at)mil-amax.com> wrote:
I have a single dimmer that drives my post lights and two new displays (an EI CGR-30P and a Aerospace Logic fuel gauge. Both units dim nicely with the dimmer, but during the day when I turn the dimmer off, both devices go to full dim. Is there a simple circuit that can sense low voltage (below anywhere from 4 to .5 volts) and switch an output to 12 volts. The panel lights would remain as connected to the dimmer, the two instruments would be connected via this circuit allowing them to go to full bright when the dimmer is off.
I anticipate a simple 4 wire device (12V, ground, dimmer in, instrument dimmer out) and a transistor or two and a couple of resistors...
How are others solving this problem? I am trying to avoid having 17 dimmer controls.
Thoughts?
Andy
Read this topic online here:
http://forums.matronics.com/viewtopic.php?p=440189#440189
|
| | - The Matronics AeroElectric-List Email Forum - | | | Use the List Feature Navigator to browse the many List utilities available such as the Email Subscriptions page, Archive Search & Download, 7-Day Browse, Chat, FAQ, Photoshare, and much more:
http://www.matronics.com/Navigator?AeroElectric-List |
|
|
|
| Back to top |
|
 |
nuckolls.bob(at)aeroelect Guest
|
Posted: Thu Apr 02, 2015 7:34 am Post subject: Dimmers driving displays... |
|
|
At 08:45 2015-04-02, you wrote:
I have a single dimmer that drives my post lights and two new
displays (an EI CGR-30P and a Aerospace Logic fuel gauge. Both units
dim nicely with the dimmer, but during the day when I turn the dimmer
off, both devices go to full dim. Is there a simple circuit that can
sense low voltage (below anywhere from 4 to .5 volts) and switch an
output to 12 volts. The panel lights would remain as connected to the
dimmer, the two instruments would be connected via this circuit
allowing them to go to full bright when the dimmer is off.
I anticipate a simple 4 wire device (12V, ground, dimmer in,
instrument dimmer out) and a transistor or two and a couple of resistors...
How are others solving this problem? I am trying to avoid having 17
dimmer controls.
Thoughts?
The short answer is, yes. I would beg your indulgence
with a suggestion that we make this a thought problem
for the silicon and solder-slingers on the List. How
about it folks? What's the lowest parts count solution
to this design goal . . . hint, there may be more than
one . . .
Bob . . .
| | - The Matronics AeroElectric-List Email Forum - | | | Use the List Feature Navigator to browse the many List utilities available such as the Email Subscriptions page, Archive Search & Download, 7-Day Browse, Chat, FAQ, Photoshare, and much more:
http://www.matronics.com/Navigator?AeroElectric-List |
|
|
|
| Back to top |
|
 |
gerald.champagne(at)gmail Guest
|
Posted: Thu Apr 02, 2015 8:10 am Post subject: Dimmers driving displays... |
|
|
The same thing can be done by using a DPDT power switch instead of an SPST switch and relay. Just wire the second pole of the switch to do the same thing your SPDT relay is doing. The center contact goes to the devices that should be bright when the lights are off. The "on" side goes to the dimmer output, and the "off" side goes to the dimmer power input.
Gerald
On Thu, Apr 2, 2015 at 10:24 AM, john Snapp <matronics.list(at)gmail.com (matronics.list(at)gmail.com)> wrote:
[quote]--> AeroElectric-List message posted by: john Snapp <matronics.list(at)gmail.com (matronics.list(at)gmail.com)>
I had a similar issue. I used a simp,e approach. I took a wire off the switched side of the switch that drove the dimmer and ran that to the coil of a 12v SPDT relay. The common contact on the relay was connected to the instruments. The NC contact was connected to 12v power and the NO contact was connected to the dimmer output. When the dimmer is energized, the instruments lighting circuit is supplied by the dimmer but when powers removed from the input to the dimmer, the relay opens and the instruments lighting circuit gets 12v. I did this for the LCD backlighting of several of my EI instruments.
John Snapp
[url=tel:%2B1.303.810.0600]+1.303.810.0600[/url]
( excuse the typos. This email was sent from a mobile device!)
> On Apr 2, 2015, at 6:45 AM, andymeyer <ameyer(at)mil-amax.com (ameyer(at)mil-amax.com)> wrote:
>
> --> AeroElectric-List message posted by: "andymeyer" <ameyer(at)mil-amax.com (ameyer(at)mil-amax.com)>
>
> I have a single dimmer that drives my post lights and two new displays (an EI CGR-30P and a Aerospace Logic fuel gauge. Both units dim nicely with the dimmer, but during the day when I turn the dimmer off, both devices go to full dim. Is there a simple circuit that can sense low voltage (below anywhere from 4 to .5 volts) and switch an output to 12 volts. The panel lights would remain as connected to the dimmer, the two instruments would be connected via this circuit allowing them to go to full bright when the dimmer is off.
>
> I anticipate a simple 4 wire device (12V, ground, dimmer in, instrument dimmer out) and a transistor or two and a couple of resistors...
>
> How are others solving this problem? I am trying to avoid having 17 dimmer controls.
>
> Thoughts?
>
> Andy
>
>
>
>
> Read this topic online here:
>
> http://forums.matronics.com/viewtopic.php?p=440189#440189
>
>
>
>
>
>
>
>
>
>
===========
-
Electric-List" target="_blank">http://www.matronics.com/Navigator?AeroElectric-List
===========
FORUMS -
_blank">http://forums.matronics.com
===========
b Site -
-Matt Dralle, List Admin.
target="_blank">http://www.matronics.com/contribution
===========
[b]
| | - The Matronics AeroElectric-List Email Forum - | | | Use the List Feature Navigator to browse the many List utilities available such as the Email Subscriptions page, Archive Search & Download, 7-Day Browse, Chat, FAQ, Photoshare, and much more:
http://www.matronics.com/Navigator?AeroElectric-List |
|
|
|
| Back to top |
|
 |
andymeyer
Joined: 31 Mar 2015 Posts: 54 Location: SW MI
|
Posted: Thu Apr 02, 2015 9:55 am Post subject: Re: Dimmers driving displays... |
|
|
No switched side of that dimmer knob... It's simply a pot - it may go open when all of the way dim - not sure... I'd rather not change out the pot - something simple and inline to the two instruments would be ideal. I thought about a low pull-in voltage relay, but pull-in would have to be at a couple of volts and very low current and rated for continuous duty at 14 volts, and still very low current.
| | - The Matronics AeroElectric-List Email Forum - | | | Use the List Feature Navigator to browse the many List utilities available such as the Email Subscriptions page, Archive Search & Download, 7-Day Browse, Chat, FAQ, Photoshare, and much more:
http://www.matronics.com/Navigator?AeroElectric-List |
|
|
|
| Back to top |
|
 |
enginerdy(at)gmail.com Guest
|
Posted: Thu Apr 02, 2015 11:40 am Post subject: Dimmers driving displays... |
|
|
Is there a significant issue with running your panel lights during the day?
Daniel Hooper
| Quote: | On Apr 2, 2015, at 12:55 PM, andymeyer <ameyer(at)mil-amax.com> wrote:
No switched side of that dimmer knob... It's simply a pot - it may go open when all of the way dim - not sure... I'd rather not change out the pot - something simple and inline to the two instruments would be ideal. I thought about a low pull-in voltage relay, but pull-in would have to be at a couple of volts and very low current and rated for continuous duty at 14 volts, and still very low current.
Read this topic online here:
http://forums.matronics.com/viewtopic.php?p=440206#440206
|
| | - The Matronics AeroElectric-List Email Forum - | | | Use the List Feature Navigator to browse the many List utilities available such as the Email Subscriptions page, Archive Search & Download, 7-Day Browse, Chat, FAQ, Photoshare, and much more:
http://www.matronics.com/Navigator?AeroElectric-List |
|
|
|
| Back to top |
|
 |
matronics.list(at)gmail.c Guest
|
Posted: Fri Apr 03, 2015 10:25 am Post subject: Dimmers driving displays... |
|
|
I simply used the relay and connected the relay to my existing nav light switch to switch the relay. That way I did not have to add any extra switches,
John Snapp
+1.303.810.0600
( excuse the typos. This email was sent from a mobile device!)
| Quote: | On Apr 2, 2015, at 10:55 AM, andymeyer <ameyer(at)mil-amax.com> wrote:
No switched side of that dimmer knob... It's simply a pot - it may go open when all of the way dim - not sure... I'd rather not change out the pot - something simple and inline to the two instruments would be ideal. I thought about a low pull-in voltage relay, but pull-in would have to be at a couple of volts and very low current and rated for continuous duty at 14 volts, and still very low current.
Read this topic online here:
http://forums.matronics.com/viewtopic.php?p=440206#440206
|
| | - The Matronics AeroElectric-List Email Forum - | | | Use the List Feature Navigator to browse the many List utilities available such as the Email Subscriptions page, Archive Search & Download, 7-Day Browse, Chat, FAQ, Photoshare, and much more:
http://www.matronics.com/Navigator?AeroElectric-List |
|
|
|
| Back to top |
|
 |
user9253
Joined: 28 Mar 2008 Posts: 1972 Location: Riley TWP Michigan
|
Posted: Fri Apr 03, 2015 12:37 pm Post subject: Re: Dimmers driving displays... |
|
|
How about this circuit?
http://tinyurl.com/Low-Voltage-Indicator
Another transistor is needed if high side switching is required.
Joe
| | - The Matronics AeroElectric-List Email Forum - | | | Use the List Feature Navigator to browse the many List utilities available such as the Email Subscriptions page, Archive Search & Download, 7-Day Browse, Chat, FAQ, Photoshare, and much more:
http://www.matronics.com/Navigator?AeroElectric-List |
|
_________________ Joe Gores |
|
| Back to top |
|
 |
nuckolls.bob(at)aeroelect Guest
|
Posted: Sun Apr 05, 2015 5:06 am Post subject: Dimmers driving displays... |
|
|
At 13:23 2015-04-03, you wrote:
| Quote: |
I simply used the relay and connected the relay to my existing nav
light switch to switch the relay. That way I did not have to add
any extra switches,
John Snapp
|
Hmmmm . . . that seems to be the minimal parts
count solution. Any other candidates?
Bob . . .
| | - The Matronics AeroElectric-List Email Forum - | | | Use the List Feature Navigator to browse the many List utilities available such as the Email Subscriptions page, Archive Search & Download, 7-Day Browse, Chat, FAQ, Photoshare, and much more:
http://www.matronics.com/Navigator?AeroElectric-List |
|
|
|
| Back to top |
|
 |
nuckolls.bob(at)aeroelect Guest
|
Posted: Tue Apr 07, 2015 8:20 am Post subject: Dimmers driving displays... |
|
|
I spend a lot of time on the road these days . . . useful for
what I call "asphalt design time". Here's yet another option for
slaying Andy's dimming dragon . . .
Few pieces of silicon have enjoyed so long and rich a history
in electronics as the 555 timer. I remember seeing the data
sheets on this device from Signetics . . . a sales
rep dropped it off with several others at my first TC aviation
design job at Electro-Mech about 1975 . . .
I won't go into details of its features here but suffice it to
say that this device might fit into yet one more application that
Mr. Camenzind probably never imagined.
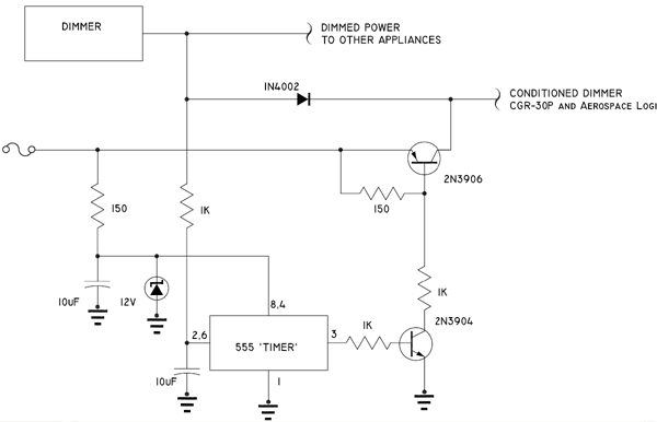
http://tinyurl.com/yb23fes
In the schematic below, we see how the 555's two comparators
biased at 1/3 and 2/3 of supply voltage can be used to provide
functional logic that goes to the task at hand.
[img]cid:.0[/img]
Wired as shown, dimmer output voltage sample is applied
to the two comparators on pins 2 and 6. If the dimmer
output goes lower than 4v, pin 3 goes HI and turns
the two transistors ON thus applying full bus voltage
to the two instruments needing special attention. If the
dimmer output is cranked up to more than 8 volts, the
555 output goes LO and turns both transistors off. Under
this condition, dimmer output has control over the
displays on the two instruments. It remains in this
condition until dimmer output is dialed down below 4
volts whereupon, the 555 'flips' to the daytime
lighting condition.
This circuit could be spider-webbed into the back
shell of a D-sub connector . . . not unlike the
relay packaging project we discussed here on the List
last week.
Bob . . .
| | - The Matronics AeroElectric-List Email Forum - | | | Use the List Feature Navigator to browse the many List utilities available such as the Email Subscriptions page, Archive Search & Download, 7-Day Browse, Chat, FAQ, Photoshare, and much more:
http://www.matronics.com/Navigator?AeroElectric-List |
|
| Description: |
|
| Filesize: |
42.21 KB |
| Viewed: |
13524 Time(s) |

|
|
|
| Back to top |
|
 |
yellowduckduo(at)gmail.co Guest
|
Posted: Wed Apr 08, 2015 6:05 am Post subject: Dimmers driving displays... |
|
|
Innovative and ubiquitous parts for sure.
If 150 mA output is enough, a LM723 would do it without any transistors.
Ken
On 07/04/2015 12:19 PM, Robert L. Nuckolls, III wrote:
| Quote: | I spend a lot of time on the road these days . . . useful for
what I call "asphalt design time". Here's yet another option for
slaying Andy's dimming dragon . . .
Few pieces of silicon have enjoyed so long and rich a history
in electronics as the 555 timer. I remember seeing the data
sheets on this device from Signetics . . . a sales
rep dropped it off with several others at my first TC aviation
design job at Electro-Mech about 1975 . . .
I won't go into details of its features here but suffice it to
say that this device might fit into yet one more application that
Mr. Camenzind probably never imagined.
http://tinyurl.com/yb23fes
<http://tinyurl.com/yb23fes>In the schematic below, we see how the
555's two comparators
biased at 1/3 and 2/3 of supply voltage can be used to provide
functional logic that goes to the task at hand.
Emacs!
Wired as shown, dimmer output voltage sample is applied
to the two comparators on pins 2 and 6. If the dimmer
output goes lower than 4v, pin 3 goes HI and turns
the two transistors ON thus applying full bus voltage
to the two instruments needing special attention. If the
dimmer output is cranked up to more than 8 volts, the
555 output goes LO and turns both transistors off. Under
this condition, dimmer output has control over the
displays on the two instruments. It remains in this
condition until dimmer output is dialed down below 4
volts whereupon, the 555 'flips' to the daytime
lighting condition.
This circuit could be spider-webbed into the back
shell of a D-sub connector . . . not unlike the
relay packaging project we discussed here on the List
last week.
Bob . . .
|
| | - The Matronics AeroElectric-List Email Forum - | | | Use the List Feature Navigator to browse the many List utilities available such as the Email Subscriptions page, Archive Search & Download, 7-Day Browse, Chat, FAQ, Photoshare, and much more:
http://www.matronics.com/Navigator?AeroElectric-List |
|
|
|
| Back to top |
|
 |
nuckolls.bob(at)aeroelect Guest
|
Posted: Wed Apr 08, 2015 7:07 am Post subject: Dimmers driving displays... |
|
|
At 09:01 2015-04-08, you wrote:
| Quote: |
Innovative and ubiquitous parts for sure.
If 150 mA output is enough, a LM723 would do it without any transistors.
Ken
|
That one doesn't 'pop out' at me. Can you share
a sketch?
Bob . . .
| | - The Matronics AeroElectric-List Email Forum - | | | Use the List Feature Navigator to browse the many List utilities available such as the Email Subscriptions page, Archive Search & Download, 7-Day Browse, Chat, FAQ, Photoshare, and much more:
http://www.matronics.com/Navigator?AeroElectric-List |
|
|
|
| Back to top |
|
 |
andymeyer
Joined: 31 Mar 2015 Posts: 54 Location: SW MI
|
Posted: Wed Apr 08, 2015 11:31 am Post subject: Re: Dimmers driving displays... |
|
|
Ken, The LM723 look interesting. Are you suggesting wiring it as a voltage follower and using the inverter line to drive the output to high when the dimmer is turned off? How would I wire this thing and are there any special considerations needed?
Or, can something as simple as this be done... The diode in Bob's circuit got me thinking.
If the output of the inverter is high impedance when it's output is low, the voltage from the dimmer would cross the diode (with a diode drop - not a problem - just calibrate the brightness accordingly.) When the voltage on the dimmer dropped low enough that the inverter went to high output, the diode would block that voltage from the "dimmed power to other appliances" yet apply that voltage to the CGR-30P and Aerospace Logic...
It's been too long since circuits class - way too long.
I appreciate the input and thoughts!
| | - The Matronics AeroElectric-List Email Forum - | | | Use the List Feature Navigator to browse the many List utilities available such as the Email Subscriptions page, Archive Search & Download, 7-Day Browse, Chat, FAQ, Photoshare, and much more:
http://www.matronics.com/Navigator?AeroElectric-List |
|
| Description: |
|
| Filesize: |
14.12 KB |
| Viewed: |
13494 Time(s) |

|
|
|
| Back to top |
|
 |
yellowduckduo(at)gmail.co Guest
|
Posted: Wed Apr 08, 2015 12:00 pm Post subject: Dimmers driving displays... |
|
|
On 08/04/2015 11:04 AM, Robert L. Nuckolls, III wrote:
| Quote: |
<nuckolls.bob(at)aeroelectric.com>
At 09:01 2015-04-08, you wrote:
>
>
> Innovative and ubiquitous parts for sure.
> If 150 mA output is enough, a LM723 would do it without any transistors.
> Ken
That one doesn't 'pop out' at me. Can you share
a sketch?
Bob . . .
A sketch you say...
|
The LM723 is an older but versatile voltage regulator (currently $0.75
from digi-key).
The 14 pin DIP has a 7 volt reference, a comparator, and a 150 mA
capable transistor in it. All good things for this type of circuit.
However sketching it out reminds me that its output is a NPN transistor
so the diode and 2N3906 from your 555 sketch would still be necessary
which negates any meaningful parts reduction. Also forgot that it has a
5volt differential comparator input limitation that complicates things
just enough for me to loose interest in using it for this application.
The equivalent circuit on page 2 of the Texas Instruments data sheet
illustrates the part nicely.
http://www.ti.com/lit/ds/symlink/lm723.pdf
I have used this part for outdoor equipment which is why it came to
mind. I'll likely use another one on a Briggs lawn tractor that has no
regulation. The tractor is half wave DC and only rated at 3 amps but it
ramps up to at least 17 volts and tends to kill batteries. Several of
the discrete parts in the example circuits such as C1 and R3 are not
usually required. Since it can tolerate 40 volts, it doesn not really
need any input power conditioning. The current sense resistor (Rsc) and
connections to the Current Sense (CS) or limit (CL) pins are not
required. The plastic DIP version only has commercial temperature
ratings but it has worked fine for me for many years winter and summer
on outside equipment.
Ken
| | - The Matronics AeroElectric-List Email Forum - | | | Use the List Feature Navigator to browse the many List utilities available such as the Email Subscriptions page, Archive Search & Download, 7-Day Browse, Chat, FAQ, Photoshare, and much more:
http://www.matronics.com/Navigator?AeroElectric-List |
|
|
|
| Back to top |
|
 |
|
|
You cannot post new topics in this forum You cannot reply to topics in this forum You cannot edit your posts in this forum You cannot delete your posts in this forum You cannot vote in polls in this forum You cannot attach files in this forum You can download files in this forum
|
Powered by phpBB © 2001, 2005 phpBB Group
|